推荐产品
联系草莓视频在线观
深圳市草莓视频在线观电子科技有限公司
电话:0755-23087599
传真:0755-23082933
邮箱:yishanbo@leweitech.com
地址:深圳市宝安区西乡鹤洲恒丰工业城B11栋5楼东
DP2525B产品描述:
DP2525是一款高精准的恒流/恒压原边反馈控制器集成800V功率三极管(BJT)。待机功耗小于100mW(AC230V),适合应用在低成本高能效、高动态响应的小功率充电器和适配器以及LED领域。集成了独有恒压(CV)和恒流(CC)控制技术,可实现小于±4%的恒压恒流精度。在恒流(CC)控制电流和输出功率可以通过CS脚的电流采样电阻RS来调整,在恒压(CV)控制多模式控制操作可实现高可靠性高效率.负载全程无音频噪音。独有的频率抖动技术,可以轻松提高EMI余量,降低EMI器件的成本。优化动态响应,降低输出纹波。
DP2525B产品特点:
原边反馈,内置800V BJT无需光耦和TL431
全电压输入可达±4%的CC/CV高精度输出
全电压输入可达±4%的CC/CV高精度输出
内置软启动
可编程输出线压降补偿
内置变压器感量误差补偿
内置初级反馈的二次侧恒流控制
内置自适应电流峰值调整
多模式控制增强可靠性、提高效率
严格的CC调节可编程线路补偿
内置混合频率抖动改善EMI
内置平滑降频折返专利技术消除音频噪音
内置音频噪音抑制技术
内置同步斜率补偿
逐周期电流限制
内置高低压过功率OCP补偿
内置前沿消隐(Leading edge blanking)
VDD 欠压保护(UVLO)
VDD 过压保护及钳位
内置输出短路保护
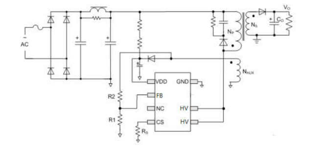
典型应用图:

阿里巴巴店铺
关注草莓视频在线观
收藏草莓视频在线观









