推荐产品
联系草莓视频在线观
深圳市草莓视频在线观电子科技有限公司
电话:0755-23087599
手机:13808858392
邮箱:dunianhua@leweitech.com
地址:深圳市宝安区西乡鹤洲恒丰工业城B11栋5楼东
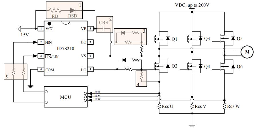
ID7S210 200V 自举式半桥驱动芯片
所属分类:芯朋草莓APP在线观看视频
品牌:芯朋微/安趋
型号:ID7S210AD、ID7S210ADD、ID7S210BD
封装:SOP8/DFN2×3-8L
功率:200V
电流:1A/1A
型号:ID7S210AD、ID7S210ADD、ID7S210BD
封装:SOP8/DFN2×3-8L
功率:200V
电流:1A/1A
订购热线:0755-23087599
ID7S210 自举式半桥驱动芯片是低压高低侧栅极驱动芯片,有三个版本ID7S210AD、ID7S210ADD和ID7S210BD都具有集成自举草莓视频在线观看视频结构,输入功率电压高达 200V,1A/1A 拉灌电流能力,典型应用于电动车、低功率压缩机、无人机电调等领域!
ID7S210驱动芯片特征
■ 高侧浮动偏移电压200V
■ 输入逻辑兼容3.3V和5V
■ dv/dt抗干扰能力±50 V/nsec
■ 内置自举草莓视频在线观看视频
■ 芯片工作电压范围5V~20V
■ 输出拉灌电流能力1A/1A
■ Vs负偏压能力典型值-10V
封装订购信息

| 订购代码 | 封装 |
| ID7S210ADSEC-R1 | SOP8 |
| ID7S210ADDEC-R1 | DFN2×3-8L |
| ID7S210BDSEC-R1 | SOP8 |
典型应用电路图

id7s210芯片应用领域
■ LV BLDC控制
■ LV DC电刷电机控制
■ DC DC转换器
■ 任意互补驱动转换器
ID7S210自举式半桥驱动芯片其浮地通道能工作在200V的高压下。可用于驱动2个N沟道功率MOSFET构成的半桥拓扑。输入信号可以兼容CMOS和LSTTL信号,逻辑输入电平低至3.3V。具有大电流输出能力,输入端具有有效电平互锁保护功能,能够有效防止输出功率管共态导通。良好的延时匹配功能能够轻松适用于高频应用场合。是一款基于P衬底、P外延的高压、高速功率MOSFET,具有独立的高、低参考输出通道。
阿里巴巴店铺
关注草莓视频在线观
收藏草莓视频在线观










