IR2304替代料ID5S609F1 600V半桥驱动芯片
字号:T|T
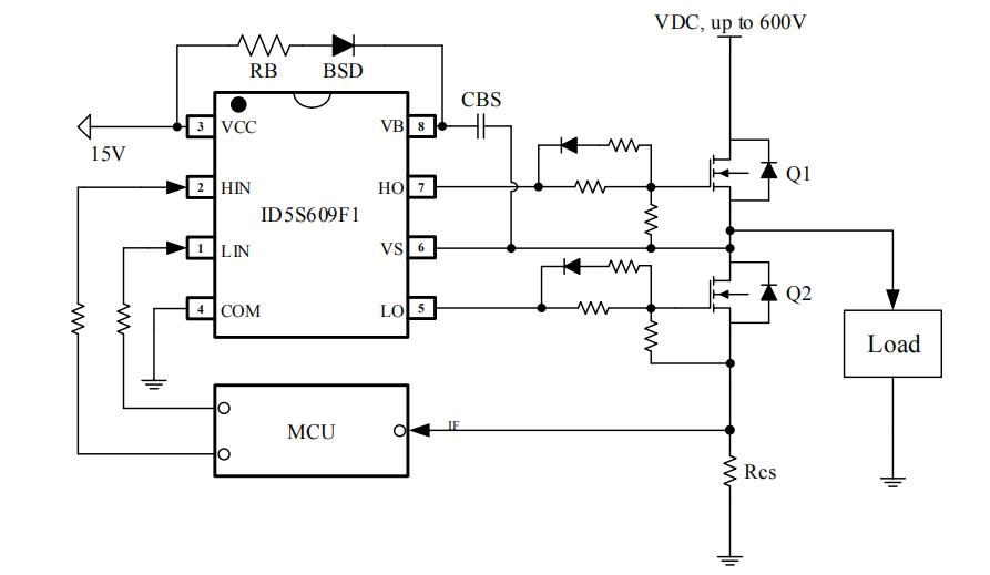
ID5S609F1 600V半桥驱动芯片浮动通道可用于驱动最高600V的N沟道MOSFET或IGBT,通断时间180ns/250ns。兼容ir2304驱动芯片,广泛应用于中小型功率电机驱动、功率MOSFET或IGBT驱动、半桥功率逆变器、全桥功率逆变器、任意互补驱动转换器等领域。

ir2304驱动芯片替代料ID5S609F1特性
■ 高侧浮动偏移电压600V
■ 输入逻辑兼容3.3V和5V
■ dV/dt抗干扰能力±50V/nsec
■ 自举工作的浮地通道
■ 芯片工作电压范围10V-20V
■ 高低侧均具有欠压保护功能
■ 输出拉灌电流能力400mA/800mA
■ 高低侧通道均延时匹配
■ 死区时间典型值为180ns

半桥驱动芯片ir2304替料ID5S609F1只要用一个大功率三极管或MOS直接带动电机即可,当电机需要双向转动时,可以使用由2个功率元件组成的H桥电路,通过改变流入电机的电流方向从而改变电机转向。

ir2304驱动芯片替代料ID5S609F1半桥驱动芯片是具有高低侧参考输出通道,耐压高、高速的MOSFET和IGBT驱动IC,逻辑输入兼容标准CMOS或LSTTL输出,逻辑电压可降至3.3 V。由于其易于设计驱动电路、外围元器件少、驱动能力强、可靠性高、灵活等优点在MOSFET驱动电路中得到广泛应用,更多IR2304替代料ID5S609F1 600V半桥驱动芯片基本功能、外围电路设计、参数选型以及Layout注意事项,请咨询草莓视频在线观。>>
同类文章排行
- 电源芯片sdh8302s可PIN脚代换VIPER12A/AP80
- ap8022代换viper22a可兼容,不改PCB及外围
- 什么是MOS管的雪崩及mos管雪崩击穿原理!
- 常用dc-dc降压芯片推荐
- 国产草莓视频污污污在线观看有哪些?
- IR4427替换芯片ID1127双低侧、大电流驱动,
- sdh8303代换viper22a/AP8012H,PIN脚兼容无
- PN555L内置690V小功率非隔离芯片可替PN8008
- 开关电源原边反馈(PSR)技术深度解析!
- 常用低压mos管型号及选型!
阿里巴巴店铺
关注草莓视频在线观
收藏草莓视频在线观

