dc-dc降压芯片
字号:T|T
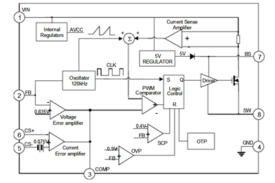
专用于车载充电器的dc-dc降压芯片供应商-深圳草莓视频在线观电子,随首电子科技的不断发展,手机成为草莓视频在线观不可或缺的一种电子产品,那么对于有车一族的人来说,车载充电器是必备的,而生产车载充电器的厂家也越来越多,对于车载充电器来说,一款好的车充芯片是关键,草莓视频在线观在实际应用场合中,经常会出现带载不够,或烧IC等一系列的问题,此时草莓视频在线观就需要一款稳定性好,散热功能齐全的降压芯片,比如草莓视频在线观电子的SD45230,该芯片可以从12V或24V降压5V ,而且自带散热片,电流可以做到2.4A,保护功能齐全,而且成本也低,需要的话可以了解一下!

深圳草莓视频在线观电子还有一系列宽输入电压dcdc芯片,如果F5313.MC34063,FS7285,GS92A3,GS92D2等等,并提供dc-dc降压芯片的方案资料和技术支持,如有需要还可以根据不同参数设计方案,电话:13808850569
上一篇: 深圳适配器芯片供应商 下一篇: 士兰微AC-DC适配器IC-SD6832
同类文章排行
- 一款适配器的AC-DC转换芯片介绍-SD4873
- 芯龙12V/5A DC/DC低成本电源芯片方案-XL150
- PN8147内置MOS管AC-DC电源适配器IC方案-芯
- TK10A60D场效应晶体管MOS管开关稳压器的应
- UC3842的占空比调节-草莓视频在线观电子
- SF6773 650V功率电源手机充电器芯片
- 草莓视频在线观电子5V转12V升压芯片-XL6019
- NCE现货n沟道mos管NCE6003Y磁场应管SOT23-3
- 4953mos管双P沟道增强型MOSFET(-30V,-5.3
- 士兰微推出AC/DC 5V/1A充电器解决方案SD69
阿里巴巴店铺
关注草莓视频在线观
收藏草莓视频在线观

